Overview:
Current food apps lack community, adequate filters, and support for small businesses. Tasty Trek helps users discover and support local food near major tourist destinations through community-driven ratings and robust filters for allergies, crowd levels, and food types. The app creates an online community of adventurous people who value small businesses and great food. This project includes the creation of user personas, information architecture, and task flows to ensure a clear, user-centered experience.
Moodboard:
User Personas:
The app supports both Violet and Marcus by providing quick, reliable food options tailored to their needs. Violet gets fast access to fun, gluten-free snacks for her on-the-go lifestyle, while Marcus receives kid-friendly, budget-friendly recommendations supported by helpful reviews. Both benefit from stress-free, dependable choices at the touch of a button.​​​​​​​
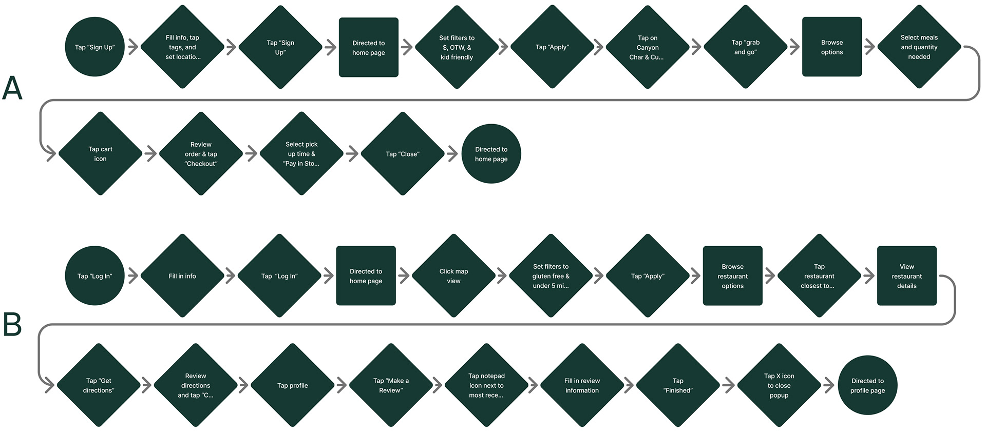
Task Flows:
Task Flow A guides users through the login, filtering, and ordering process. Task Flow B covers account sign-up, mapping, and review options.​​​​​​​
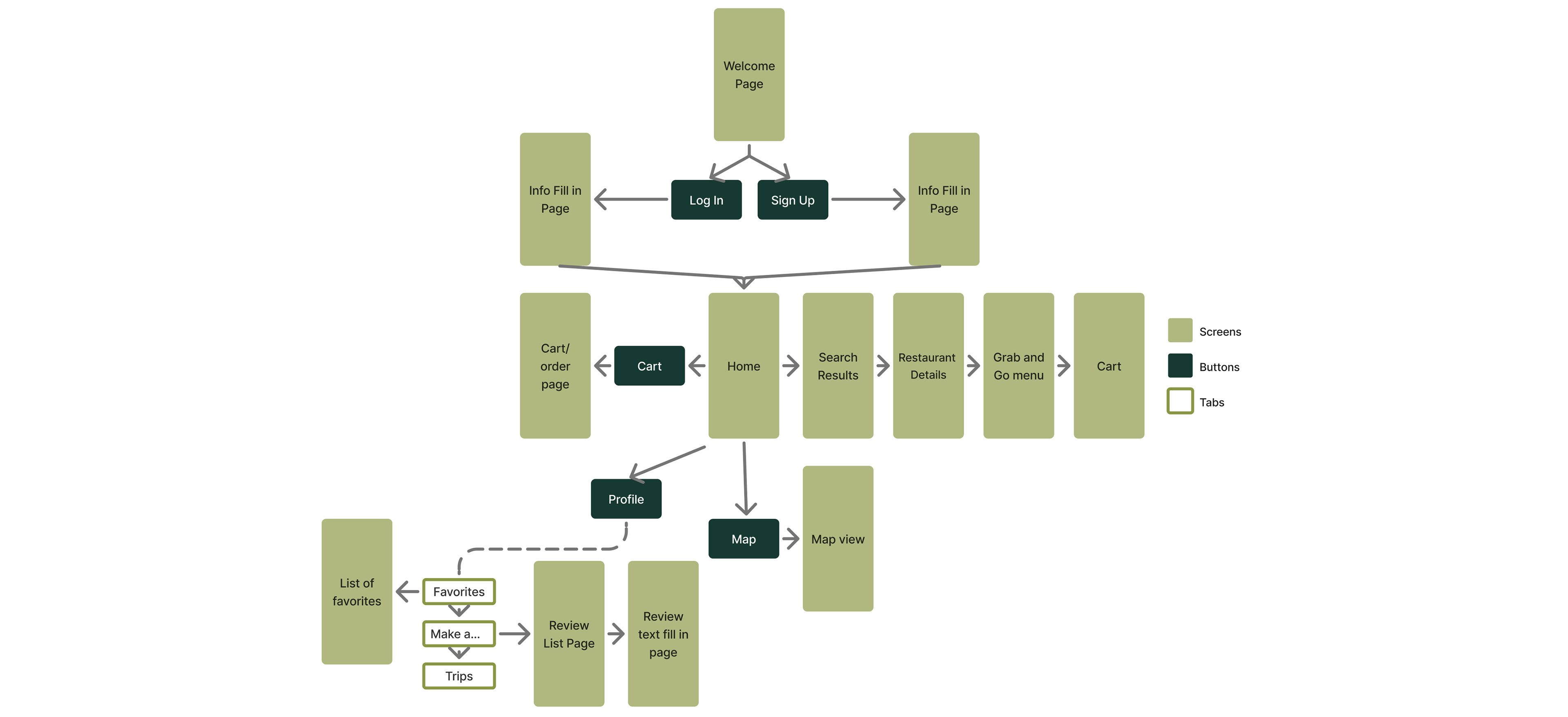
Information Architecture Patterns:
The welcome page is set up with a hub and spoke pattern. The user is able to click into different pages by using different buttons. Nested doll is seen when the user goes through the ordering process. They are able to click through from page to page and they are also able to return to previous pages. Finally, tabbed view is seen in the user profile page. The user can swap between favorites, make a review, and orders while technically on the same page
Paper Prototyping:
Low-Fi Wireframing:
Testers felt that some screens felt confusing. Suggestion to add a map view as an additional way for users to navigate through the task flows. Testers also thought there were too many buttons on some screens.
Mid-Fi Wireframing:
Testers felt that the grab & go menu spacing was more comfortable. They suggested to add a cart icon into the upper righthand corner to align with user affordances. Also, update dropdown menu components so they are able to filter in real time.
Style Guide:
Final Screens:
Log In/Sign Up
Log In/Sign Up
Sign Up
Sign Up
Log In
Log In
Home
Home
Map
Map
BBQ Restaurant Home
BBQ Restaurant Home
Grab & Go Menu
Grab & Go Menu
Cart
Cart
Profile
Profile
Make a Review
Make a Review
Final App Design & Walkthrough:
Task Flow A
Task Flow B